Poslije svih istraživanja i dostupnih izvora o članovima porodice Kurt iz Mostara, a na osnovu njihovog tadašnjeg položaja u društvu, možemo reći da su njihovi preci u XVI, XVII i XVIII stoljeću bili pripadnici vojske Osmanskog carstva. Za vršenje vojne službe dobivali su timare tj. feudalne lenove koji su uživaocu donosili prihode. Poslije osvajanja dijelova današnje Hrvatske i Mađarske dobili su posjede u tom dijelu carstva, vjerovatno zahvaljujući svojim ratničkim ili nekim drugim zaslugama. Kasnije prelaze u Liku, mjesto Perušić. Nadimak ili prezime bilo im je Kasumović. Poslije zauzimanja Like od Austrije, izbjegli su u Bosnu. Oko 1700. godine dolaze u Mostar i uzimaju nadimak/prezime Kurt. Imali su više kuća u mahali Carina u Mostaru, gdje su svi Kurti i stanovali. Zahvaljujući prvenstveno svojim vojnim zaslugama, dobivaju timare koje kasnije kupovinom i ženidbom uvećavaju u okolini Nevesinja (sela Kljuna, Sopilja, Bijenja), zapadnoj Hercegovini ( Duvno, Broćanac, Biograci i Široki Brijeg), Stocu (Dabrica i Trijebanj) te u selima sjeverno od Mostara (Potoci, Humi i Lišani, Vrapčići, Goranci, Vihovići, Dobrč, Zijemlja) i južno od Mostara (Žulja, Hodbina i Opine). Ova imanja kasnije postaju nasljedna. Vjenčavaju se članovima porodica koje pripadaju istom društvenom sloju kao i oni.
Početkom XIX stoljeća, zahvaljujući svojim prihodima i sposobnostima stekli su mjesto i ugled u Mostaru, te postepeno prelaze u ulemanski sloj društva. Početak industrijske ere dočekali su pasivno. Vrijednost svojih nepokretnih imanja nisu ulagali u stvaranje novih vrijednosti. U periodu od 1908. do 1965., u toku raznih agrarnih reformi, uglavnom su ostali bez svojih imanja, a time izgubili mjesto i utjecaj u novonastalim društvima.
Za vrijeme Osmanskog carstva pripadali su vladajućoj, prvo vojno-feudalnoj klasi, a zatim ulemanskom sloju; za vrijeme Austro-Ugarske pripadali su sloju manjih zemljoposjednika i muslimanske vjerske inteligencije. Uspostavom Kraljevine Srba, Hrvata i Slovenaca mostarski Kurti dijele sudbinu ostalih muslimana, te dolaze u podređeni položaj i ostaju bez svojih imanja. Neki Kurti, završivši zanate, postaju dio radničke klase koja se u Bosni i Hercegovini počinje formirati između dva svjetska rata. Drugi Kurti se školuju te zauzimaju mjesta u društvu u skladu sa svojom strukom i znanjem.
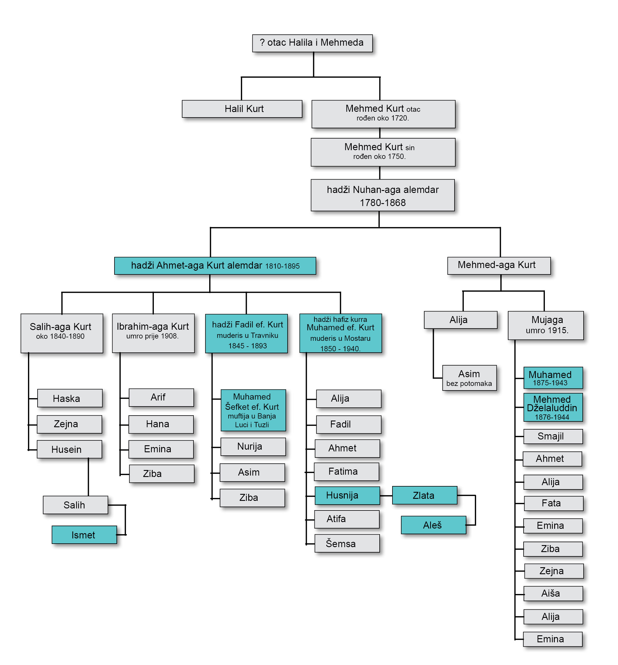
Nekoliko poznatijih osoba iz porodice mostarskih Kurta su:
Hadži Ahmet – aga Kurt, alemdar (1810 – 1895)
Hadži Ahmet – aga je sin hadži Nuhan – age Kurta alemdara. Omogućio je izgradnju franjevačke crkve i samostana na Širokom Brijegu prodavši svoj posjed za izgradnju istih 1845. godine. Svjedok je i učesnik burnih događaja u Konaku – sjedištu mostarske vlade, neposredno prije ulaska trupa Austro-Ugarske u Mostar 1878. godine.
Hadži Fadil ef. Kurt, muderis u Travniku (1845 – 1893)
Sin je hadži Ahmeta, studirao je Islamske nauke nekoliko godina u Istanbulu. Po povratku sa studija postavljen je za muderisa u medresi u Travniku, u kojoj je predavao sve vjerske predmete.
Hadži hafiz kurra Muhamed ef. Kurt, muderis u Mostaru (1850 – 1940)
Mlađi je sin hadži Ahmeta. Oko 1870. godine otišao je na studije u Istanbul odakle se vratio u Mostar pred okupaciju Bosne i Hercegovine 1878. godine. Bio je muderis Roznamedži Ibrahim ef. medrese u Mostaru.
Muhamed Šefket ef. Kurt, muftija u Banja Luci i Tuzli (1879 – 1963)
Sin je hadži Fadila. Bio je veoma progresivan vjerski radnik i stalno je biran za člana Vrhovnog vakufskog sabora. Za vrijeme Drugog svjetskog rata radio je na zaštiti Srba u Tuzli i njihovih vjerskih objekata pa je za taj rad odlikovan poslije 1945. godine.
Muhamed Kurt (1875 – 1943)
Najstariji je sin Mustafe koji je opet bio sin Mehmed age, brata hadži Ahmet age Kurta alemdara. Prvi je profesionalni glumac iz Mostara koji je svoj glumački profesionalni angažman proveo u Hrvatskom narodnom kazalištu u Zagrebu u periodu od 1903. do 1909. godine.
Mehmed Dželaluddin Kurt (1876 – 1944)
Mlađi je brat glumca Muhameda, pisac i advokat. Jedan je od dvojice prvih muslimana koji su se upisali na neki univerzitet u Zagrebu. Prvi je bio Osman Nuri Hadžić 1893. godine. Mehmed Dželaluddin je jedan od osnivača Hrvatskog pjevačkog društva Hrvoje u Mostaru. U Zagrebu je bio član odbora i opunomoćenik Hrvatskog potpornog društva Napredak za Hrvatsku i Slavoniju. Pisac je knjige sa zbirkom sevdalinki izdate 1902. godine.
Husnija Kurt (1900 – 1959)
Peto je dijete hadži hafiza kurre Muhameda, muderisa u Mostaru. Bio je profesor mostarske Gimnazije i učesnik stvaranja nove Jugoslavije i Bosne i Hercegovine tokom Drugog svjetskog rata. Član predsjedništva AVNOJ-a i ZAVNOBiH-a 1943. godine u Jajcu i Mrkonjić Gradu.
Od Kurta sa umjetničkim sklonostima mogu se izdvojiti Zlata Kurt, scenaristkinja iz Sarajeva, kći Husnije kao i Zlatin sin Aleš Kurt redatelj iz Sarajeva, te Ismet Kurt, sin Saliha iz Mostara. Ismetovi radovi u bakru predstavljali su Bosnu i Hercegovinu na Svjetskoj izložbi u Šangaju 2010.
Mjesta deset pomenutih osoba markirana su plavom bojom na rodoslovu dolje.
Porodica je dala, posebno potomci Muhameda Šefketa iz Tuzle, desetine doktora, pravnika, inžinjera i profesora.
Početkom XXI stoljeća postoji pet glavnih grana Kurta iz Mostara nejednake veličine – članovi tri grane žive u Mostaru, jedna u Tuzli i Zagrebu, a jedna u Sarajevu i Visokom.
