
Svi Kurti stanovali su u mahali Carina. Mostar je 1885. imao 12 665 stanovnika. U tom je bilo: 6 825 muslimanske, 3 369 pravoslavne, 2 359 rimokatoličke vjere, 98 Jevreja, 17 drugih vjera. 7 035 bilo je ledičnih, 4 556 oženjenih, 1 051 obudovljelih i 23 rastavljena. Po staležu 61 svećenik, 57 državnih, 16 općinskih činovnika, 33 učitelja, 9 zdravstvenih osoba, 938 posjednika imanja, 30 slobodnih seljaka, 48 kmetova, 1 161 posjednika kuća i renta, 324 fabrikanta, trgovca i obrtnika, 1 332 pomoćna radnika, nadničara i sluga49.
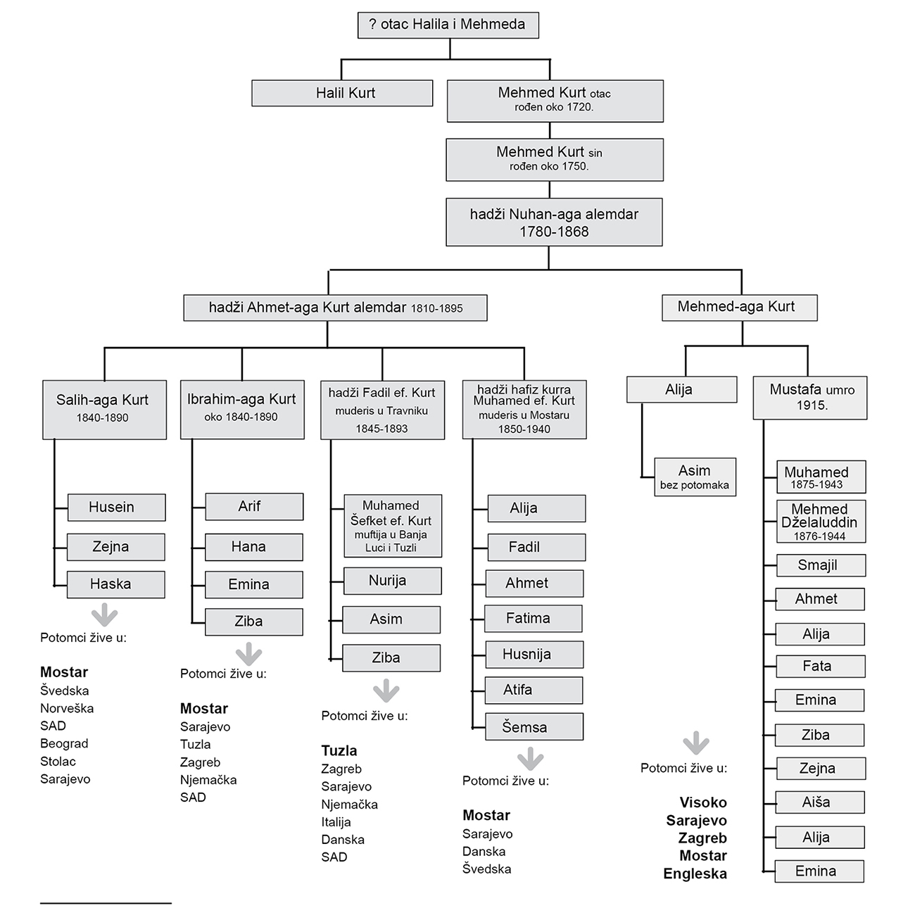
Kao što se vidi na šemi rodoslova dolje postoji pet glavnih grupa mostarskih Kurta. To su potomci četvero sinova hadži Ahmeta alemdara, te potomci Ahmetova brata Mehmeda. Sin Fadil poslije školovanja u Istanbulu postaje muderis u Travniku, tu zasniva porodicu, čiji potomci se kasnije naseljevaju u Tuzli. Potomci tri preostala sina živjeli su u Mostaru. Pet Mustafinih sinova poslije agrarne reforme 1919. godine sele u Sarajevo. Od tih pet sinova danas (2016.) ima smo jedan muški potomak koji živi u Visokom. Porodica Kurt je bila najbrojnija početkom 1900-tih godina kad je istovremeno živjelo desetak sinova. Još od hadži Nuhan age alemdara svi Kurti bez izuzetka imali su svoje kuće u mahali Carina (vidi kartu gore). Bili su tijesno povezani, a iz raznih dokumenata vidi se da su jedni drugima bili svjedoci, garanti i slično. U ovom radu opisat ćemo svaku od pet grupa mostarskih Kurta.
Na mostarske Kurte reflektovale su se sve promjene i sudbine koje su snašle muslimane/Bošnjake poslije odlaska osmanske imperije iz Bosne i Hercegovine. Među Kurtima imamo one koji se nisu snašli kada su 1918. godine begovi i age bili izvlašteni preko noći, nego su nesposobni za novi način privrede i u nemogućnosti da se odreknu naviknutog načina života, prodali i zajeli i ono od čega ih je izvlašćenje poštedjelo i počeli se proleterizirati. Neki su se, ostavši bez imanja, uključili u trgovinske poslove. Neki su prihvatili tekovine zapadnoevropske civilizacije, a neki se grčevito držali starog. Sinovi vjerskih službenika išli su na fakultete. Početkom 1900-tih godina bilo je i prosrpskih i prohrvatskih Kurta, te članova kulturnog društva Gajreta50, ali i članova Narodne uzdanice51.

49 Peez, Carl, Mostar i njegova kultura: slika jednog grada u Hercegovini, 1891.
50 Kulturno muslimansko društvo Gajret osnovano 1903. i tokom najvećeg dijela postojanja bilo je prosrpski orijentisano, ali je dosta uradilo na prosvjetnom podizanju muslimanske omladine.
51 Narodna uzdanica osnovana je sa zadatkom da neutrališe političko djelovanje u bošnjačkom narodu društva Gajret koje je smatrano prosrpskim.
